亚搏 杏林大模型——一款中医药专业大语言模型

在中医药数智化发展的浪潮中,“杏林大模型”作为一款中医药专业大语言模型正崭露头角。它以深厚的中医理论为根基,以海量真实医案为支撑,通过创新技术打破传统诊疗瓶颈,为中医药行业注入全新活力。让我们一同深入了解这款中医AI助手。
01
为何要研发杏林大模型?
在当今医疗场景中,通用大模型虽在多个领域展现出强大能力,但在中医药领域却面临诸多“水土不服”。一方面,使用外部大模型云服务时,病例等敏感医疗信息上传存在泄露风险,患者隐私与医疗数据安全难以保障;另一方面,通用大模型对中医“辨证论治”独特思维的理解不足,知识覆盖不全面,处理复杂医案时易出现推理链断裂、逻辑矛盾甚至“医学幻觉”等问题,难以满足中医临床实际需求。
{jz:field.toptypename/}同时,基层医疗机构常面临中医师专业能力不足、诊疗效率低,且计算资源有限难以支撑大型模型运行的困境。在此背景下,中国中医科学院中医药信息研究所研发的杏林大模型应运而生,旨在通过本地化部署、适配中医场景、提升诊疗效率、研发轻量级模型,为中医药数智化发展破局。
02
杏林大模型的核心创新
杏林中医药大语言模型,它是基于千问(如Qwen3-14B等多种)的轻量级模型,亚搏app官方网站核心数据源为真实临床医案,抽取“症-证-病-法-方-药”六元组构建推理框架,习得了中医思维。通过采用三阶段创新训练范式(全链蒸馏、截链蒸馏、自适应SFT+DPO),使它不仅具备慢思考模型,而且实现根据问题自主选择快慢思考方式的能力。
03
杏林大模型的特点
杏林大模型是具备推理能力的中医药大模型,“症—证—病—法—方—药”思维链完整贯通,推理路径清晰可追溯;在临床场景中自动梳理病机、辨证分型,生成个性化诊疗建议;依据思维链逐级给出病因分析、证型判定、治疗原则与方药方案;推荐结构严谨,含加减与注意事项,符合中医诊疗规范。
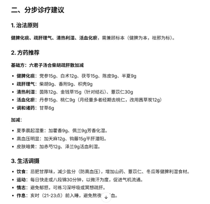
如下图使用示例所示,模型不仅采集患者主诉(如“自幼肥胖、便溏、齿痕舌、皮肤暗黄”),还能精准分析核心病机,明确提出“脾虚湿盛为本、肝郁化热为标、气机壅滞为果”。进而提出辨证要点,体现中医辨证推理的严密逻辑。基于辨证结果,自动生成核心治法:“健脾化湿为主,佐以疏肝清热”。模型提出个性化精准处方,包括个体化基础方和加减法。列出六君子汤及加减用药,同时提供外治与预防建议,确保方案专属且可执行。





备案号: